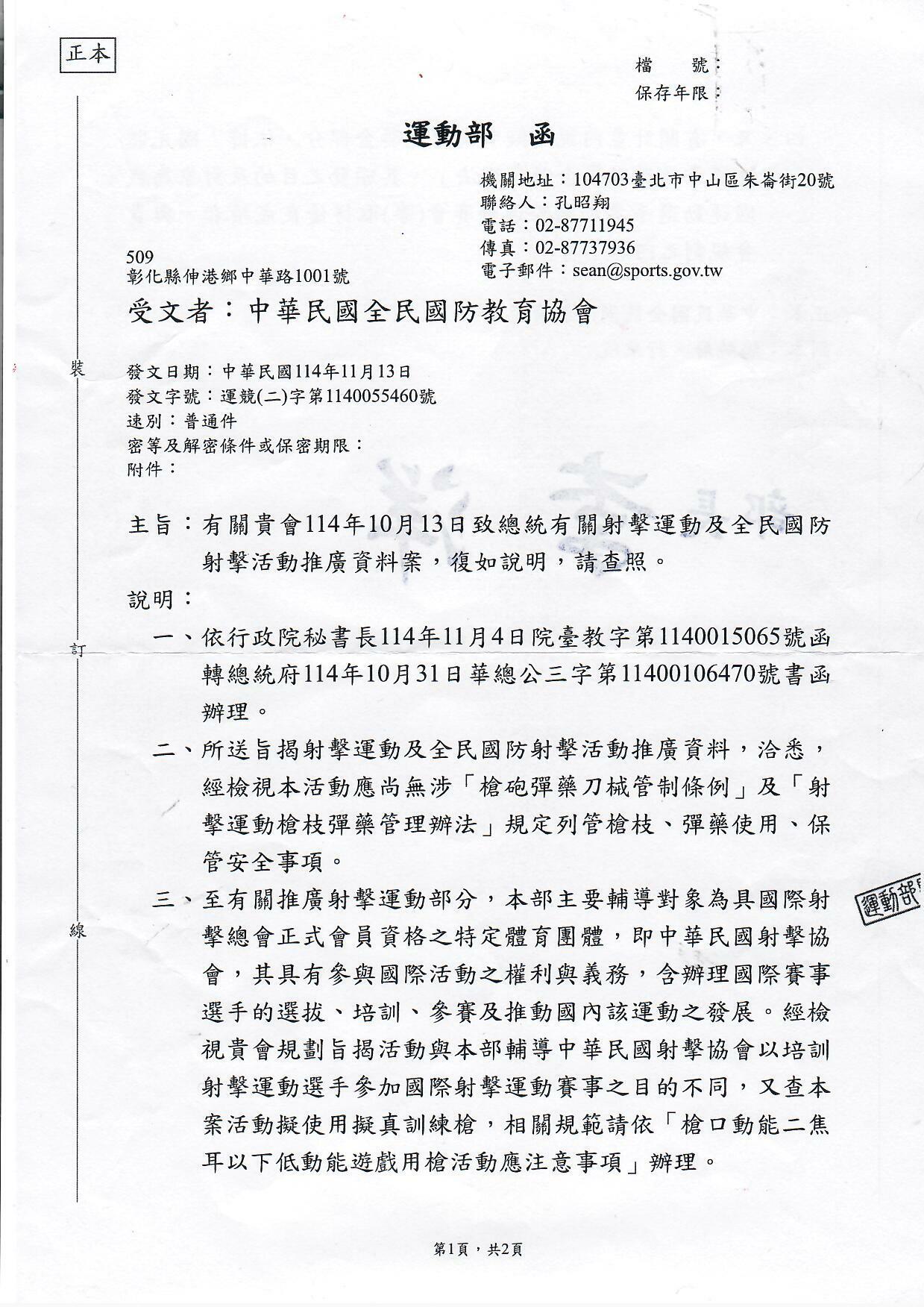
有關114年10月13日致總統與運動部有關射擊運動及全民國防射擊活動推廣資料案 2025/11/20

感謝行政院運動部的回應與協助!

我們提交的「射擊運動及全民國防射擊活動推廣」提案已收到回覆。雖然這次沒有完全通過,但在審查過程中得到的建議和交流,讓我們看見新的方向,也為後續合作打開了一扇門。非常感謝總統府、行政院運動部和相關承辦團隊的用心。 接下來,我們會依照建議調整內容,持續和相關單位溝通,希望未來能提出更完善、更符合需求的版本,讓全民國防及射擊運動有更好的發展。 感謝關心和支持的大家,一起期待全民國防射擊運動的進步!

有關114年10月13日致總統與運動部有關射擊運動及全民國防射擊活動推廣資料案

有關114年10月13日致總統與運動部有關射擊運動及全民國防射擊活動推廣資料案


訂閱電子報:

聯絡資訊

  • 本會地址:50952 彰化縣伸港鄉中華路1001號
  • 電話:04-799-7000
  • 行動電話:0967-009-000
  • Line ID:0967-009-000
  • E-mail:ndea.roc@gmail.com

為發揚全民國防意涵,集合國內各產業領域之專業人士成立本會,整合國內資源,以親近民眾、寓教於樂等方式主動與協助相關單位推廣全民國防教育,定期辦理各項活動、訓練、講習提升國人全民國防認知與防衛意識,落實全民國防理念為宗旨。


臺南市全民國防教育協會

中華民國全民國防教育協會

中華民國全民國防教育協會